Introducción.
Los decodificadores son circuitos combinacionales que están construidos por puertas lógicas cuya finalidad es activar una y sola una de sus salidas, dependiendo del estado que cojan las entradas. Se dice por tanto que los decodificadores convierten un código de tipo binario, por ejemoplo el BCD, o binario puro, GRAY, etc., a código decimal.
Existen varios tipos de decodificación dependiendo de las líneas de entrada y salida pudiendo ser de 2 a 4, de 3 a 8 de 4 a 16..., siguiendo el mismo procedimiento estudiado para el diseño de circuitos con puertas lógicas.
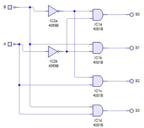
Por ejemplo para un decodificador de 2 a 4 líneas podemos tener una tabla de verdad como la siguiente:

Por lo que podemos establecer las salidas como:
S0 = A•B
S1 = A•B
S2 = A•B
S3 = A•B
Como no se puede simplificar estas ecuaciones, hay que representar el circuito lógico con estas entradas y salidas de la forma siguiente:

comercialmente encontramos en el mercado una gran variedad de decodificadores de este tipo (2-4), en forma de integrados. En el mercado podemos encontrar los más famosos como el decodificador BCD a decimal 74LS42 o el decodificador 74154.
El primero tiene 4 entradas que nos servirán para el código BCD y 10 salidas que trabajan en lógica negada como puedes ver en la imagen siguiente:

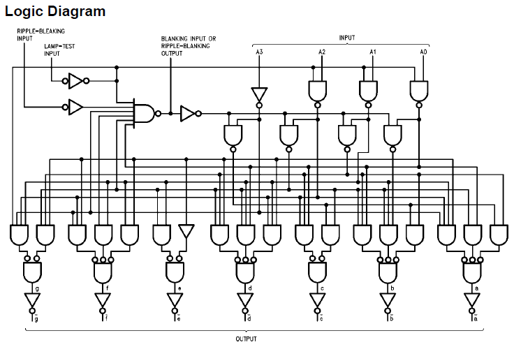
El 74154 tiene 4 entradas al igual que el anterior, pero dispone de 16 salidas, también en lógica negada. Además dispone de otras dos entradas aparte G1 y G2 activas a nivel bajo que mantienen todas las salidas inactivas cuando cualquiera de las dos tenga nivel alto.

Decodificador 74LS47.
Podemos encontrar en el mercado decodificadores-excitadores con salida para displays de 7 segmentos preparados para ser conectados a través de resistencias limitadoras. En este tipo de decodificadores hay dos tipos para la conexión del display de 7 segmentos:
● Con salida positiva o ánodo común.
● Con salida negativa o cátodo común.
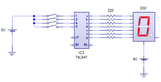
En la siguiente figura puedes ver un decodificador 74LS47 preparado para la conexión de un display de ándo común. Las entradas se codifican mediante el código BCD, y por cada salida se conecta una patilla específica del display de 7 segmentos de ánodo común. Además, se puede conectar una lámpara de test (LT), para comprobar el estado del display. También los pines BI/RBO y RBI te permiten conectar varios display en cascada y para que no se representen los ceros situados a la izquierda.
El 74LS47 tiene un hermano 74LS48 preparado para conectar displays de 7 segmentos de cátodo común.

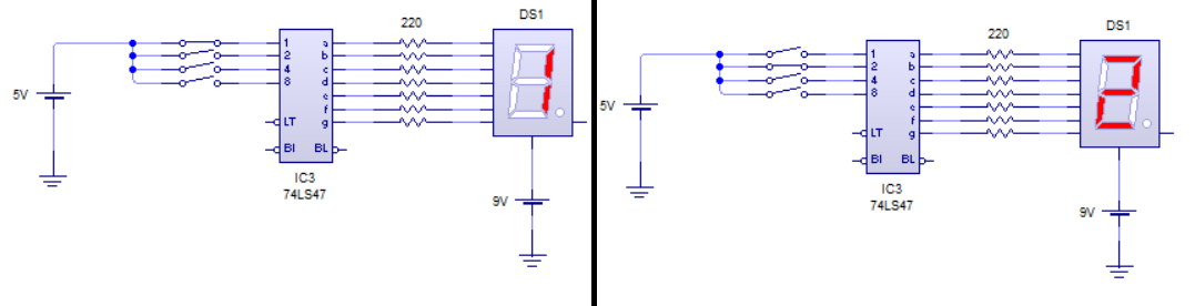
El problema de usar un decodificador BCD es que necesitas replicar las entradas para que coincidan con los valores BCD para obtener unas salidas correctas. Así que, para conseguir el número 1, deberíamos de poner el primer interruptor a 1 y el resto a 0. Para el número 2, el segundo interruptor a 1 y el resto a 0.

Esto es porque el código BCD separa cada dígito decimal en su valor unitario en binario. Por ejemplo el número 110 es igual al número 00012 en binario. el número 210, el número 01002. A continuación te muestro los códigos de todos los números respecto a las entradas ABCD:
010 = 00002
110 = 10002
210 = 01002
310 = 11002
410 = 00102
510 = 10102
610 = 01102
710 = 11102
810 = 00012
910 = 10012
Es verdad que esta forma de actuar sobre las entradas del decodificador no es la adecuada, y que deberia de existir un circuito capaz de introducir las entradas de manera automática y eso lo veremos en la siguiente clase practica, donde hablaremos de los codificadores.
Gracias por compartir y ayudar a que mi proyecto siga creciendo y ganando subcriptores. Te lo agradezco.
